相比無人配送,受訪市民對無人駕駛汽車用于載人出行方面的接受度較低。分別有54%和58%的市民不接受無人駕駛汽車用于公共交通載人服務和個人私家車出行。
誠然,伴隨智能網聯汽車測試和應用政策的相對放開,以百度Apollo、小馬智行、Momenta為代表的自動駕駛企業已陸續拿下北京、上海、廣州、蘇州等多個城市的Robotaxi運營許可,但自動駕駛出行要常態化進入市民生活,還有一段漫長的路。整體來看,應用于封閉、半封閉場景的功能型低速無人車,才是自動駕駛技術更快實現規模商用的風口。
據低速無人駕駛產業聯盟數據、新戰略低速無人駕駛產業研究所統計,2021年低速無人駕駛不同類型產品加速落地,無人配送車落地數量僅次于清潔環衛車,已在某些領域及場景實現了小批量的落地。
具體分析,除了滿足疫情防控需要,無人配送車在社區、商超、CBD寫字樓的日常出鏡率也在不斷提高,主要得益于人們對無人駕駛汽車載物的接受度高,特別是年輕人的生活觀、消費觀與智能、智慧聯系更加緊密,加上國家及地方政府針對性出臺相關政策,無人配送領先進入發展快車道。
行業認為,2021年是無人配送車商用元年,頭部企業已經嘗到了“甜頭”。進入規模落地前夜,商業模式如何選擇,無疑成為入局企業面臨的考驗之一。
目前,無人配送市場經過前期探索,主要有三大典型場景:快遞、外賣和商超零售。
快遞場景
在電商經濟驅動下,中國已經建立起了四通八達的物流網,中國物流市場規模也成為全球第一。數據顯示,2021年全國社會物流總額335.2萬億元,按可比價格計算,同比增長9.2%,兩年年均增長6.2%。此外,2021年社會物流總費用16.7萬億元,同比增長12.5%。
在整個物流體系中,末端配送成本一直所占比重最大,主要體現在人力成本高。且隨著業務量持續增長,行業存在的快遞員流動頻繁、招工難,導致供需壓力也不斷加大。《2020年全國快遞從業人員職業調查報告》顯示,我國快遞從業人員每天工作8—10小時的占46.85%,每天工作10—12小時的占33.9%,近兩成從業人員工作12小時以上。到了雙11等高峰期,快遞員的作業量特別是投遞任務,往往是日常四五倍。
基于此,無人配送的出現,可以幫助物流企業降本增效,同時也會釋放更多的經濟價值和社會價值。

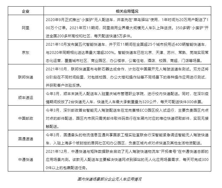
總體而言,快遞場景以阿里、京東為代表的互聯網企業,占據大部分市場份額。這些企業基于自有的電商業務,打造了自己的物流體系。阿里推出的菜鳥驛站,京東旗下的京東物流,物流網點都已滲透全國各個省市,特別是社區、高校實現全覆蓋。
今年1月發布的《“十四五”現代流通體系建設規劃》提到,要加快發展智慧物流,積極應用現代信息技術和智能裝備,提升物流自動化、無人化、智能化水平。同月發布的《“十四五”現代綜合交通運輸體系發展規劃》也明確提出,發展現代郵政快遞業務,完善寄遞末端服務,推廣無人車、無人機運輸投遞,穩步發展無接觸遞送服務。這些政策都將為物流行業無人配送帶來更大發展機遇。
外賣場景
餐飲外賣是本地生活到家業務中的重要一環。相關數據顯示,相較于餐飲業近十年與社零同步的低速增長(10%左右),外賣市場規模增速更快,在2011-2016年起步階段6年復合年均增長率達 50.3%,即便在外賣競爭(寡頭)格局逐漸穩定的成長階段,2017-2021年近6年復合年均增長率仍達 33.9%,2021年外賣行業規模進一步上升至8117億元,對餐飲市場的滲透率進一步推升至17%。
看上去,餐飲外賣市場規模、滲透率增長確定性高,無人配送規模商用似乎具有巨大優勢,但實際應用難點還很大。
一方面,外賣配送的即時性要求高。這也是快餐越來越普及的原因,包括行業騎手為加快速度送餐,出現逆行、闖紅燈、超速行駛等交通違法行為,都與之相關。
對即時性的高要求使得無人配送需要改造更多的系統,包括商家的取餐系統、樓宇里的電梯系統、小區的門禁系統等等。由于涉及的角色過多,利益訴求不同,這些系統的改造難度很大,效率不足而且投入很大。
另一方面,餐飲外賣場景多且分散。在商家端,有大、中、小各類商家,并以中小商家居多,大多數沒有專門的停車場地和專業的揀貨人員,且商家多位于商圈,人流密集,環境復雜。在消費端,學校、辦公區域、居民小區、廠區、酒店、商業街區等等,人們生產生活的地方就有用餐需要,外賣場景可以說是無處不在。
在復雜的外賣網中,無人配送車的適用范圍受到了很大的限制,復雜場景對無人配送的設備類型、運行模式也產生更多種組合,人機/車結合配送、單純的無人車或無人機配送等需要根據不同場景進行規劃和適配。

落地尚且難點多,規模商用還有更多的問題。因此,目前外賣場景無人配送車落地項目并不多,市占份額較高的美團也只是在哈爾濱工程大學試運行了外賣配送車“鹵蛋”,以及在防疫工作中送餐。還有其他自動駕駛企業,如行深智能、一清創新等,也是在疫情期間投用無人配送車解決封控區、管控區的送餐問題。
商超配送場景
商超零售場景是近年來“懶人經濟”催生的一大市場。快節奏生活下,上班路上能預購早餐,居家就可買到新鮮食材,是很多年輕人享受的生活方式。
在前面提到的廣州民調中,數據顯示,18-30歲年輕一代對“用于園區、小區等特定范圍里的快遞物流配送”和“廣泛用于快遞物流配送”的接受比例更高,一度達到69%和66%。
無人零售讓傳統的便利店、售賣柜移動了起來,在人流量大的場所,無人零售車是對傳統售賣需求的補充;在面積廣的區域,無人零售車還可減少建設商鋪、雇傭店員的成本,而消費者通過預約的方式“召喚”無人車到指定位置,也讓交易變得更快捷、方便。如新石器無人零售車在寫字樓售賣早餐、景區售賣飲品、疫區售賣蔬菜,應用場景豐富;行深智能無人零售車也已落地景區、車站等場景。

而商超配送方面,由于線下市場仍是主力,目前多以合作探索為主。如白犀牛與永輝超市、天虹超市,毫末智行與物美多點等,這些企業已經在部分地區實現了常態化運營。
從實際出發,探索特色化模式
隨著國內首個無人配送車管理細則出臺,地方政府也進一步發布具有指向性和區域性的管理方案,加速了無人配送大規模商用進程。
綜合來看,以上三大典型場景,餐飲外賣為多點到多點的復雜場景,無人配送車短期內難以替代騎手,規模商用更難。相比之下,快遞和商超零售更容易實現無人配送應用。
快遞和生鮮、零售配送則為單點對多點的場景,發貨點一般有專門的場地用于停車,并且有專人負責揀貨,即時性要求也相對較低。但就目前發展現狀而言,其他自動駕駛企業要重新建立物流網在快遞場景分一杯羹,顯然費時費力。因此,國內自動駕駛企業多要通過為阿里、京東提供整車制造或技術服務,或與其他物流公司合作實現無人配送車在快遞場景的落地應用。

商超零售方面,也是采用自動駕駛企業與應用場景客戶合作的方式。這其中,毫末智行廣泛聚焦,在送餐與快遞中的B2B場景,不直接面對終端消費者,而是向順豐、菜鳥等快遞、物流公司和美團外賣平臺出售低成本的無人配送“車”;同時聯合物美多點,自研無人配送車親自下場開展商超配送服務。
目前,大部分無人車廠商都將更多的精力放在快遞及商超零售場景,也有企業綜合探索出特色新模式,如行深智能打造的健康驛站無人配送解決方案,結合國內反復的疫情形勢需要推出,可高效有序承擔方艙醫院的餐食、日用品、醫療物資配送。
需要注意的是,選對場景只是企業入局的第一步,后續要擴大商用規模,還需從多方面著重發力。包括建立健全無人配送車管理體系和基礎設施,充分整理無人配送產業鏈上下游資源,針對不同場景進一步明確商業模式,頭部企業率先建立可復制、特色化的運營模式等。





